BETVICTOR
集团首页 | 中文 | English
 
 
 
 
当前位置: 首页>>通知公告>>正文
 
 

BETVICTOR关于庆祝建党100周年专项课题拟立项课题的公示

[发布日期]:2021-04-30  [浏览次数]:

为迎庆中国共产党成立100周年,深入扎实开展党史学习教育,公司组织了庆祝建党100周年专项课题申报与评审工作,推动全院师生深刻阐释中国共产党领导下的金融思想和金融实践伟大成就,系统研究中国共产党领导下的金融教育事业发展,深入探索党建育人创新模式,为建党100周年献礼。经公司师生申报、院内外专家组评审和公司党委讨论通过,拟对24个课题予以立项,现将拟立项名单予以公示。

公示时间:2021年4月30日(周五)—2021年5月7日(周五)。

公示期内,如对拟立项课题有异议,请于2021年5月7日17:00前以电子邮件或书面方式向公司实名反映。

联 系 人:黄文武

联系电话:010-61776021

电子邮箱:hwenwu@cufe.edu.cn

 

 

 

BETVICTOR

2021年4月30日

 

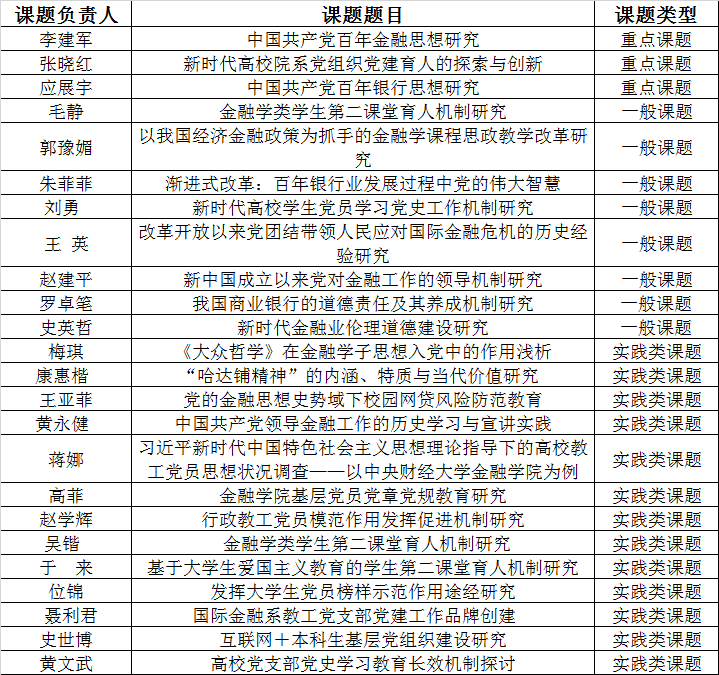
BETVICTOR庆祝建党100周年专项课题拟立项课题 

 

 



上一条:BETVICTOR港澳台硕士研究生复试工作实施细则 下一条:第八届金融硕士教学案例征文评奖结果公示

关闭