为确保 2020 年硕士研究生入学考试复试工作的安全性、公平性、科学性,为保证考生生命安全健康,切实保障复试质量,公司专门成立复试工作小组,统筹做好疫情防控和研考复试工作。根据教育部、北京市关于复试工作的有关文件精神及《2020年研究生招生考试复试及录取工作方案》等文件要求,制定本细则。
一、复试原则
1.坚持“公平公正、客观评价、择优录取、宁缺毋滥”原则;
2.坚持全面考查,突出对专业基础、科研潜质、实践与创新能力等方面的考核;
3.坚持以人为本,严格落实疫情防控工作要求,切实做好复试过程中的疫情防控工作;
4.严肃考风考纪,坚决查处各类违规违纪行为,一经查实,严惩不怠。
二、复试安排
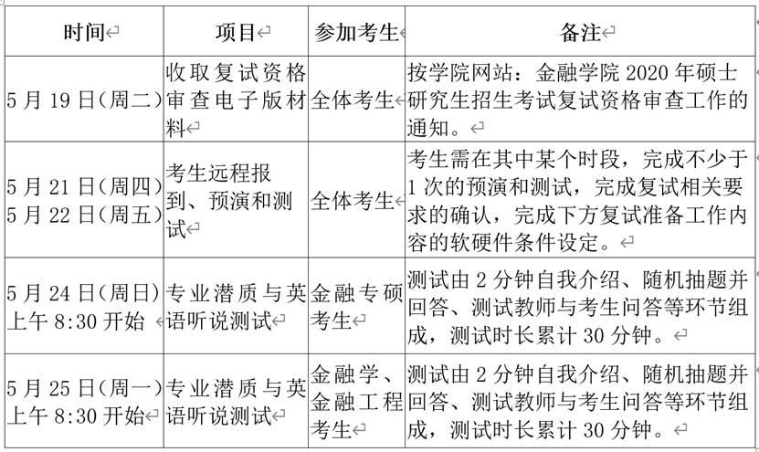
1.复试总体安排

2.资格审查材料
参照公司网站《2020年硕士研究生招生考试复试资格审查工作的通知》准备材料,在5月19日24时前将相应材料发送至公司工作邮箱cufejrxy@163.com。
3.考生远程报到(含系统测试、一对一预演等)
报到时间为5月21日、5月22日上午9-17点。报到方式为与公司指定工作人员建立工作通信并完成至少一次的系统测试预演。测试预演环境原则上应与正式面试时保持一致。
4.复试过程及注意事项
(1)分组。请考生及时关注BETVICTOR网站主页“通知公告”栏下相关通知。
(2)候考。考生应当提前15分钟进入指定的候考室,完成工作人员发出的指令动作。因远程网络复试平台系统、网络环境等原因,可能导致考生实际复试时间的延后、提前,公司将对复试进程进行调整并及时通知考生,请各位考生保持联系并予以谅解。
(3)身份查验。考生进入考场需携带身份证,配合复试老师和视频监考员,进行人证人脸识别等身份在线核验,核验过程由公司全程录音录像备查;
(4)面试程序。面试由自我介绍、抽题回答、测试教师与考生问答等环节组成。
(5)测试内容。面试考察的内容包括金融类核心专业课程(以各专业招生简章规定的专业课程为主)涉及的专业知识,英语听说能力以及综合能力素质等。同等学力加试以在面试过程中,增加学术论文及参与的项目课题陈述、专业问题问答为考核内容。
(6)笔试调整。 面试内容包含复试笔试科目的内容,不再另行组织复试笔试。
(7)注意事项。复试过程中,考生须穿着得体,全程面向主机位摄像头且视线不离开主机位摄像头,保证头肩部及双手出现在视频画面正中间。保证面部清晰可见,不得佩戴帽子、口罩、墨镜等;不得化浓妆,不可遮挡耳部,不得佩戴耳饰或耳机,不得使用美颜或变声功能、不得使用虚拟背景。复试期间考生不得低头和左顾右盼,不得通过任何方式翻阅资料,不得拍照录音录像录屏,不得将试题传递至他人或发布在网络上,不得由他人替考,不得接受他人或机构以任何方式助考。同时注意遵守附件文件中其他考试注意事项。
三、复试准备
1.熟悉文件。《2020年硕士研究生招生考试远程复试考场规则》、《2020年硕士研究生诚信复试承诺书》和《2020年硕士研究生招生考试远程复试操作规范》。
2.硬件准备。考生需配置两套视频设备以及配件,用于复试视频传输和场所监控,实现“双机位”。视频设备可以是两台电脑或1台电脑1个手机,两套设备均需顺畅连网且能使用复试软件。电脑需配齐摄像头、麦克风和音响、支架等配件,笔记本电脑一般都具备这几项功能,需提前测试效果;手机需配齐支架,优先推荐带高清摄像头的手机。
3.软件准备。此次复试使用ZOOM和腾讯会议(主用),同时准备钉钉备用软件。ZOOM用于主机位,腾讯会议用于副机位。考生需在两部视频设备上安装以上软件,熟练使用软件音视频设置、接入视频会议及排除常见操作故障。面试前工作人员会联系并告知上线的ID。软件下载地址:
(1)腾讯会议:
https://meeting.tencent.com/download-center.html?from=1001
(2)ZOOM:
https://www.zoom.edu.cn/
(3)钉钉:
https://www.dingtalk.com/
4.“双机位”标准。两设备相对摆置,确保考生处于360度无死角状态;主机位从正面拍摄,放置在本人身前约30cm处拍摄,确保拍摄到本人上身、表情、眼神和身后环境;副机位从侧后方约45度距离本人约30cm处拍摄,确保从考生身后完整拍摄到考生全身、主机位完整屏幕。主副机位与考生距离最终根据复试前一对一测试和预演实际情况调整确定。
视频设备需要联网,可实时无延时地向公司复试设备传输高质量音视频信息;手机需在复试期间切断电话、短信服务,屏蔽或拦截所有来电,关闭除复试软件外的一切可能影响到复试的自启动app(如QQ等语音软件)。用于远程复试的手机原则上不能是带考生联系方式的手机和应急手机号的手机。副机位在复试期间仅开启视频,需关闭麦克风,确保仅主机位传递音频,防止造成混响。同时将设备调整为静音,防止副机位意外播放声音,干扰到考生复试。如遇主机位故障,考生需立即打开副机位音频,通过副机位完成复试。手机在复试期间应保持电量充足,同时提前充值,防止手机停电和欠费停机。在复试期间需确保两套系统网络连接高速稳定。
5.其他准备工作请认真浏览公司官网和研究生院招生网上的相关文件和通知。
四、其他情况
关于金融专硕考生提报“BETVICTOR研究生招生考试复试志愿排序单”(见附件)的说明:金融专硕考生按照本人偏好,对专业内的普通计划和冬奥会和冬残奥会赛时实习生计划(以下简称“冬奥会计划”)进行志愿排序,填写附件志愿排序单,手写签字扫描形成“复试编号-姓名-志愿排序单.pdf”文件和毕业资格审查材料一并提交。
根据公司招生有关文件,公司金融专硕有3名冬奥会实习生计划指标(简称冬奥会计划)。冬奥会实习生计划从普通计划复试考生中调整计划类型录取。即金融专业复试考生按照总成绩排序,在总招生名额内统一录取。
五、公司对外联系和咨询方式
1.公司官方网站:http:
2.接受资格审查材料邮箱:cufejrxy@163.com
3.复试咨询邮箱:cufelzb@163.com
4.公司复试咨询电话:13120169383(限复试期间工作日8-17点使用)
附件:
1.2020年硕士研究生招生考试远程复试操作规范
2.BETVICTOR研究生招生考试复试志愿排序单(仅金融专硕考生需要填写并提交)
3.2020年硕士研究生诚信复试承诺书
4.2020年硕士研究生招生考试远程复试考场规则