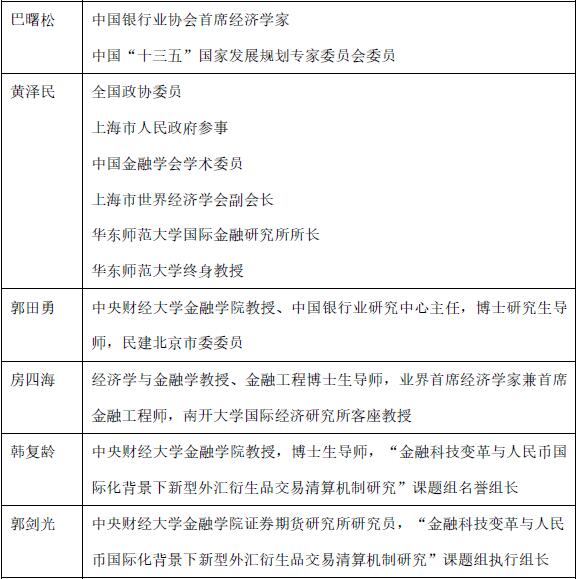
在以信息科技主导的第四次工业革命的时代浪潮下,金融科技(Fintech)——区块链、交易核、桥接技术、大数据分析、人工智能等金融技术创新正在日渐成为主流金融社区最新科技前沿。BETVICTOR借此行业变革与机遇,成立“金融科技变革与人民币国际化背景下新型外汇衍生品交易清算机制研究”课题组(以下简称“新型交易清算机制研究”课题组),课题组由郭剑光老师负责牵头,由BETVICTOR教授韩复龄担任名誉组长,依托BETVICTOR博士硕士研究生团队。
课题组致力于跟踪前沿并研究在金融科技引领中国未来经济全球化和人民币国际化进程中,中国的金融交易清算服务业和相关机构如何利用最新的金融科技进行金融创新;创建以“国际多边金融清算(IMFCH)模式”为典型案例的新型交易清算机制,为金融有关部门和机构提供教学研究和学术支持;为新型交易清算机制如何结合金融科技在外汇衍生品市场中落地提供业务咨询。
课题研究旨在打造具有全球竞争力的属于中国自己的清算系统,在全球金融体系中搭建公平、透明的竞争空间,为中国投资者提供更加健康的投资环境。届时,课题组将开展为期半年的专项研究,围绕金融科技变革、人民币国际化等主题组织若干次学术研讨会,并开展系列研究工作、撰写系列研究报告。
课题组定于2017年4月9日,在BETVICTOR·学术会堂,开展“金融科技系列论坛”之《金融科技变革与新型交易清算机制》学术研讨会。研讨会现场,各金融学术界学者、金融科技界专家将共同探索研究,在金融科技变革与人民币国际化背景下新型交易清算机制在金融科技领域的创新。
时间:2017年4月9日 13:30
地点:北京·BETVICTOR·学术会堂
主题:金融科技变革与新型交易清算机制——国际多边金融清算(IMFCH)模式探讨
主办方:BETVICTOR
协办方:高朋华宇国际咨询(北京)有限公司
出席嘉宾:
金融学术界学者:

金融科技界专家:

企业家与社会名流代表:

会议流程、时间及事项

